Home
My Path
Work Diary
Reading Reflections
Internship Insights
Field Visits
Projects
Art & Melody
Word Forge
Vision
Contact
Home
My Path
Work Diary
Reading Reflections
Internship Insights
Field Visits
Projects
Art & Melody
Word Forge
Vision
Contact
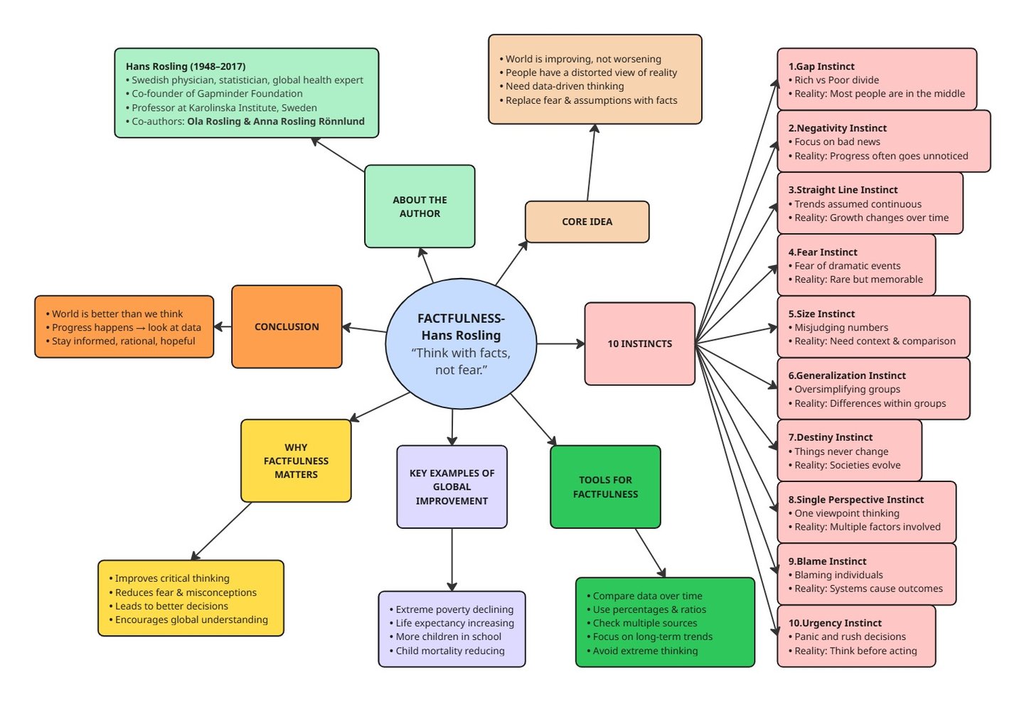
Mind Map on Book Review of Factfulness – Hans Rosling
© 2025. All rights reserved.